開曼私募基金管理人 — 從“豁免”到“登記”,探討下?

1
為順應全球金融服務業務和反洗錢標準的推行并配套即將于2019年7月1日全面實施的開曼《International Tax Co-operation (Economic Substance) Law, 2018》(以下簡稱“《經濟實質法》”),開曼政府在過去數周頒布了一系列規定,可能會對開曼離岸私募基金管理人未來的設立和運營造成重大影響:
2019年6月5日,開曼《反洗錢條例(2019年修正案)》(Anti-Money Laundering (Amendment) Regulations, 2019,以下簡稱“《AML 2019修正案》”)正式頒布,根據該修正案,開曼政府發布了要求其時已登記的開曼豁免人士(Excluded Person)提交反洗錢反恐融資(AML/CFT)表格的通知(以下合稱“《AML/CFT通知》”);
2019年6月18日,經過兩個月征求意見,開曼《證券投資業務法(2019年修正案)》(Securities Investment Business (Amendment) Law, 2019,以下《證券投資業務法》及其修訂簡稱“SIBL”,修正案簡稱“《SIBL 2019修正案》”)也正式出臺,對開曼離岸私募基金管理人的監管要求進一步提高;
2019年6月18日,為配合SIBL的修訂,《董事注冊和發牌法(2019年修正案)》(Directors Registration and Licensing (Amendment) Law, 2019)亦正式頒布,明確與《SIBL 2019修正案》接軌。
這一系列規定的出臺體現了開曼政府意在從金融服務業務、反洗錢反恐融資合規及稅收經濟實質方面對基金管理業務全方位加強監管的態度,進一步推動開曼向全球金融服務監管和合規標準靠攏。
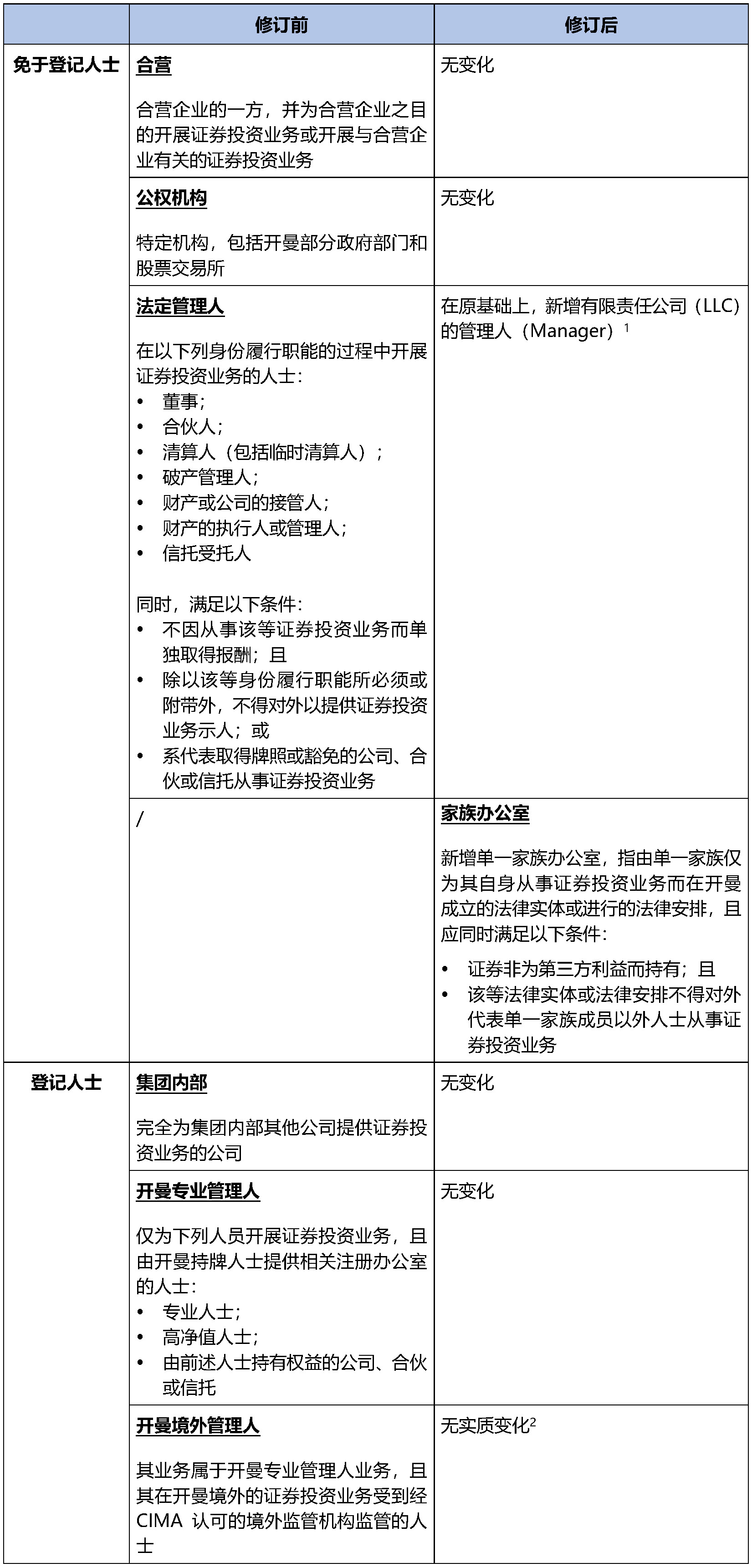
一、“豁免人士”與“登記人士”
根據SIBL的規定,在開曼從事基金管理業務原則上需要根據SIBL取得牌照。實踐中,申請牌照的流程相對復雜且后續合規要求較高,但是如果相關基金管理人可以適用豁免規則,則無需獲取牌照。
在《SIBL 2019修正案》頒布前,廣泛被開曼離岸私募基金管理人使用的豁免條款為豁免人士(Excluded Person)規則。根據本次修訂前的SIBL,豁免人士分為兩類:
第一類:無需履行任何登記手續
常見如自行管理合伙制基金的普通合伙人(GP),即基金沒有單獨基金管理人(MC);
第二類:無需取得正式牌照但需在基金首次交割前向開曼金融管理局(Cayman Islands Monetary Authority,以下簡稱“CIMA”)進行登記
常見如分別設立GP和MC的開曼私募基金中,僅為專業人士、高凈值人士提供基金管理服務的基金管理人(MC)。
本次《SIBL 2019修正案》基本沿用了上述豁免人士分類標準,并在此基礎上進行了少量調整,包括:
將原豁免人士明確劃分登記人士(Registered Person)和免于登記人士(Non-registered Person),登記人士和免于登記人士的劃分與修訂前豁免人士的分類大體相同;
新增有限責任公司(LLC)的管理人(Manager)以及單一家族辦公室兩類人士作為新規項下的免于登記人士;
明確免于登記人士將不被視為從事證券投資業務。
由于開曼政府基本未對登記人士和免于登記人士的劃分標準進行調整,原無需履行登記手續的豁免人士在本次修訂后仍然免于登記,且被明確排除在從事SIBL項下證券投資業務范圍之外,因此在SIBL監管層面,本次新規的頒布對自行管理基金的GP沒有實質影響。
具體而言,自行管理基金的GP如滿足下述前提條件則無需登記,且其管理基金的行為不會被視為從事SIBL項下的證券投資業務:
(1)不因從事該等證券投資業務而單獨取得報酬;且
(2)(i) 除以該等身份履行職能所必須或附帶外,不得對外以提供證券投資業務示人;或(ii)系代表取得牌照或豁免的公司、合伙或信托從事證券投資業務。
二、登記人士(Registered Person)——審批和持續監管
《SIBL 2019修正案》最重要的修訂之一是增加CIMA對登記人士的審查和監督權限,包括申請登記時的審批和登記后的持續監督。
本次修訂前,擬從事基金管理業務的主體向CIMA申請登記為豁免人士的登記流程和后續年度報告均相對簡單。實踐中,在符合基本登記要求的前提下完成登記一般沒有實質障礙。而《SIBL 2019修正案》生效后,CIMA獲授權對登記人士采取前置審批并增加后續監管措施,具體如下:
審批登記
《SIBL 2019修正案》生效后,任何主體向CIMA申請為登記人士,將受到CIMA的審核,CIMA有權在申請時和申請后向該主體提出其認為合理的要求。未經CIMA審批,無法開展基金管理業務。
開曼公司、開曼豁免合伙企業申請為登記人士的條件包括:
除此之外,CIMA還可以根據其判斷增加其他要求。
持續合規
《SIBL 2019修正案》生效后,登記人士將參照SIBL持牌人士(licensee)的部分要求進行嚴格監管,這可能會導致運營和維護開曼私募基金管理人的合規成本進一步提高。
年度報告和年費
登記人士應于每年1月15日前向CIMA提交年度報告,并繳納年費。
重大事項報告
合規經營
如CIMA認為登記人士未遵守SIBL的相關規定、反洗錢條例或CIMA的指令等,其有權采取處罰措施,包括取消登記、要求該登記人士更換董事和管理人員等。
三、登記人士(Registered Person)——經濟實質法的影響
開曼的《經濟實質法》自發布以來即受到各界高度關注,我們此前分別分享了兩篇文章從不同角度分別進行剖析,見《<經濟實質法>:離岸公司終結者?》和《<經濟實質法>之二:離岸私募基金受何影響?》。
在此之后,開曼政府進一步出臺了《Economic Substance For Geographically Mobile Activities Guidance (Version 2.0)》對相關規則進行了細化,其中與基金管理業務最密切相關的細化規則是進一步增加明確SIBL授權從事業務的主體也應適用《經濟實質法》,而此前僅明確規定《經濟實質法》適用于SIBL持牌主體。結合《SIBL 2019修正案》,不難看出《經濟實質法》將明確適用于登記人士,但免于登記人士(比如前述列舉之自行管理基金的GP)則依然不屬于《經濟實質法》適用的范圍。
四、開曼私募基金管理人——下一步行動
提交AML/CFT表格 - 2019年8月15日前
近期很多已登記的豁免人士收到了CIMA發出的《AML/CFT通知》,要求目前登記的豁免人士在2019年8月15日前通過其注冊辦公室向CIMA提交兩份表格:
該等表格要求提供的信息包括客戶信息、募資渠道信息、產品和服務信息以及客戶所在地域等。
任何登記豁免人士未在2019年8月15日前提交上述表格將導致其被禁止繼續開展證券投資業務。
重新登記 - 2020年1月15日前
目前已登記的豁免人士如希望在2020年1月15日之后繼續從事證券投資業務,其應在2020年1月15日前通過CIMA的在線系統提交申請表格進行重新登記。需特別注意,豁免人士在2019年8月15日前完成提交AML/CFT表格是其進行重新登記的前提條件。
其他安排
鑒于近期一系列法規修訂一定程度上影響了開曼離岸私募基金管理人的設立和運營合規,目前已在開曼開展基金業務和計劃開展基金業務的主體可以積極咨詢律師意見,尤其是分別設立GP和MC的私募基金,可根據自身情況考慮進行調整安排,以確保離岸基金管理業務的順利開展。
2019年6月5日,開曼《反洗錢條例(2019年修正案)》(Anti-Money Laundering (Amendment) Regulations, 2019,以下簡稱“《AML 2019修正案》”)正式頒布,根據該修正案,開曼政府發布了要求其時已登記的開曼豁免人士(Excluded Person)提交反洗錢反恐融資(AML/CFT)表格的通知(以下合稱“《AML/CFT通知》”);
2019年6月18日,經過兩個月征求意見,開曼《證券投資業務法(2019年修正案)》(Securities Investment Business (Amendment) Law, 2019,以下《證券投資業務法》及其修訂簡稱“SIBL”,修正案簡稱“《SIBL 2019修正案》”)也正式出臺,對開曼離岸私募基金管理人的監管要求進一步提高;
2019年6月18日,為配合SIBL的修訂,《董事注冊和發牌法(2019年修正案)》(Directors Registration and Licensing (Amendment) Law, 2019)亦正式頒布,明確與《SIBL 2019修正案》接軌。
這一系列規定的出臺體現了開曼政府意在從金融服務業務、反洗錢反恐融資合規及稅收經濟實質方面對基金管理業務全方位加強監管的態度,進一步推動開曼向全球金融服務監管和合規標準靠攏。
一、“豁免人士”與“登記人士”
根據SIBL的規定,在開曼從事基金管理業務原則上需要根據SIBL取得牌照。實踐中,申請牌照的流程相對復雜且后續合規要求較高,但是如果相關基金管理人可以適用豁免規則,則無需獲取牌照。
在《SIBL 2019修正案》頒布前,廣泛被開曼離岸私募基金管理人使用的豁免條款為豁免人士(Excluded Person)規則。根據本次修訂前的SIBL,豁免人士分為兩類:
第一類:無需履行任何登記手續
常見如自行管理合伙制基金的普通合伙人(GP),即基金沒有單獨基金管理人(MC);
第二類:無需取得正式牌照但需在基金首次交割前向開曼金融管理局(Cayman Islands Monetary Authority,以下簡稱“CIMA”)進行登記
常見如分別設立GP和MC的開曼私募基金中,僅為專業人士、高凈值人士提供基金管理服務的基金管理人(MC)。
本次《SIBL 2019修正案》基本沿用了上述豁免人士分類標準,并在此基礎上進行了少量調整,包括:
將原豁免人士明確劃分登記人士(Registered Person)和免于登記人士(Non-registered Person),登記人士和免于登記人士的劃分與修訂前豁免人士的分類大體相同;
新增有限責任公司(LLC)的管理人(Manager)以及單一家族辦公室兩類人士作為新規項下的免于登記人士;
明確免于登記人士將不被視為從事證券投資業務。
由于開曼政府基本未對登記人士和免于登記人士的劃分標準進行調整,原無需履行登記手續的豁免人士在本次修訂后仍然免于登記,且被明確排除在從事SIBL項下證券投資業務范圍之外,因此在SIBL監管層面,本次新規的頒布對自行管理基金的GP沒有實質影響。
具體而言,自行管理基金的GP如滿足下述前提條件則無需登記,且其管理基金的行為不會被視為從事SIBL項下的證券投資業務:
(1)不因從事該等證券投資業務而單獨取得報酬;且
(2)(i) 除以該等身份履行職能所必須或附帶外,不得對外以提供證券投資業務示人;或(ii)系代表取得牌照或豁免的公司、合伙或信托從事證券投資業務。
二、登記人士(Registered Person)——審批和持續監管
《SIBL 2019修正案》最重要的修訂之一是增加CIMA對登記人士的審查和監督權限,包括申請登記時的審批和登記后的持續監督。
本次修訂前,擬從事基金管理業務的主體向CIMA申請登記為豁免人士的登記流程和后續年度報告均相對簡單。實踐中,在符合基本登記要求的前提下完成登記一般沒有實質障礙。而《SIBL 2019修正案》生效后,CIMA獲授權對登記人士采取前置審批并增加后續監管措施,具體如下:
審批登記
《SIBL 2019修正案》生效后,任何主體向CIMA申請為登記人士,將受到CIMA的審核,CIMA有權在申請時和申請后向該主體提出其認為合理的要求。未經CIMA審批,無法開展基金管理業務。
開曼公司、開曼豁免合伙企業申請為登記人士的條件包括:
- CIMA認為其股東、董事和高級管理人員適格;
- 擁有2名自然人董事(如為豁免合伙企業形式,則其普通合伙人或最終普通合伙人應符合本項要求);及
- 向CIMA提交申請表并支付登記費。
除此之外,CIMA還可以根據其判斷增加其他要求。
持續合規
《SIBL 2019修正案》生效后,登記人士將參照SIBL持牌人士(licensee)的部分要求進行嚴格監管,這可能會導致運營和維護開曼私募基金管理人的合規成本進一步提高。
年度報告和年費
登記人士應于每年1月15日前向CIMA提交年度報告,并繳納年費。
重大事項報告
- 登記人士應于下列事項發生后的21天內向CIMA報告:
- 高級管理人員變動,包括董事、合伙人、反洗錢管理人員等;
- 股份或合伙權益的變動,包括發行、轉讓和處置;
- 年度報告中任何信息的實質性變化;或
- 停業。
合規經營
如CIMA認為登記人士未遵守SIBL的相關規定、反洗錢條例或CIMA的指令等,其有權采取處罰措施,包括取消登記、要求該登記人士更換董事和管理人員等。
三、登記人士(Registered Person)——經濟實質法的影響
開曼的《經濟實質法》自發布以來即受到各界高度關注,我們此前分別分享了兩篇文章從不同角度分別進行剖析,見《<經濟實質法>:離岸公司終結者?》和《<經濟實質法>之二:離岸私募基金受何影響?》。
在此之后,開曼政府進一步出臺了《Economic Substance For Geographically Mobile Activities Guidance (Version 2.0)》對相關規則進行了細化,其中與基金管理業務最密切相關的細化規則是進一步增加明確SIBL授權從事業務的主體也應適用《經濟實質法》,而此前僅明確規定《經濟實質法》適用于SIBL持牌主體。結合《SIBL 2019修正案》,不難看出《經濟實質法》將明確適用于登記人士,但免于登記人士(比如前述列舉之自行管理基金的GP)則依然不屬于《經濟實質法》適用的范圍。
四、開曼私募基金管理人——下一步行動
提交AML/CFT表格 - 2019年8月15日前
近期很多已登記的豁免人士收到了CIMA發出的《AML/CFT通知》,要求目前登記的豁免人士在2019年8月15日前通過其注冊辦公室向CIMA提交兩份表格:
- AML/CFT 內在風險 - 證券(AIR-157-75)
- AML/CFT 風險監控 - 證券(ARC-158-75)
該等表格要求提供的信息包括客戶信息、募資渠道信息、產品和服務信息以及客戶所在地域等。
任何登記豁免人士未在2019年8月15日前提交上述表格將導致其被禁止繼續開展證券投資業務。
重新登記 - 2020年1月15日前
目前已登記的豁免人士如希望在2020年1月15日之后繼續從事證券投資業務,其應在2020年1月15日前通過CIMA的在線系統提交申請表格進行重新登記。需特別注意,豁免人士在2019年8月15日前完成提交AML/CFT表格是其進行重新登記的前提條件。
其他安排
鑒于近期一系列法規修訂一定程度上影響了開曼離岸私募基金管理人的設立和運營合規,目前已在開曼開展基金業務和計劃開展基金業務的主體可以積極咨詢律師意見,尤其是分別設立GP和MC的私募基金,可根據自身情況考慮進行調整安排,以確保離岸基金管理業務的順利開展。
